• 欢迎访问辽宁自考网!本站为考生提供辽宁自考信息服务,网站信息供学习交流使用,非政府官方网站,官方信息以辽宁考试之窗http://www.lnzsks.com/为准。

联系我们:  18920035873

距4月自考成绩查询已经开始

距10月自考考试已经开始

考生服务:

  • 报名报考|
  • 考试安排|
  • 所在位置:辽宁自学考试网 > 自考试卷 > 2019年10月全国自考公安行政诉讼真题

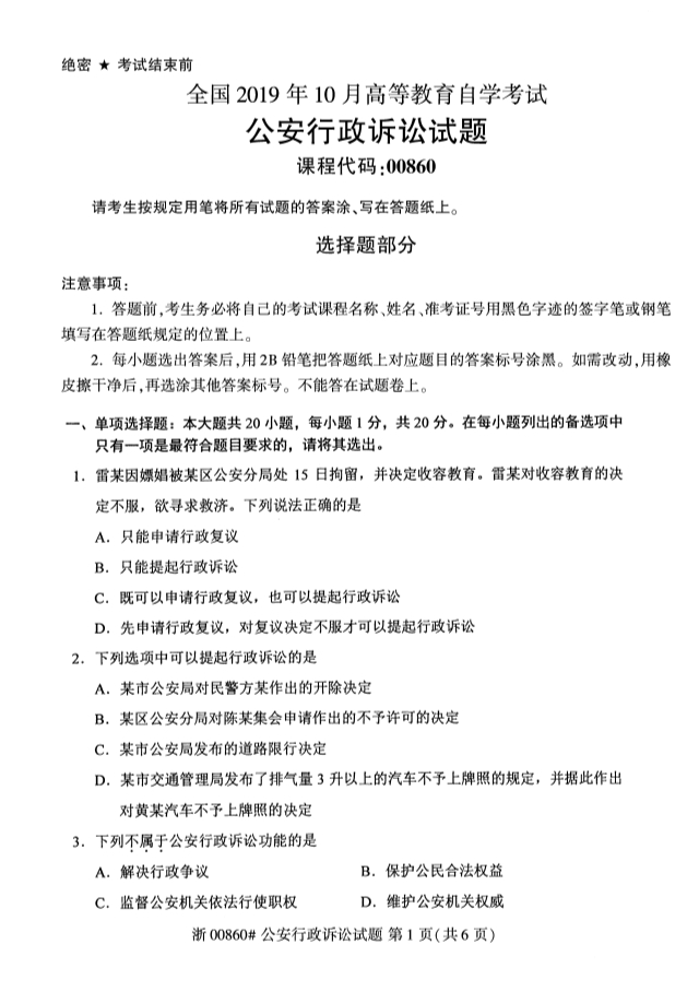
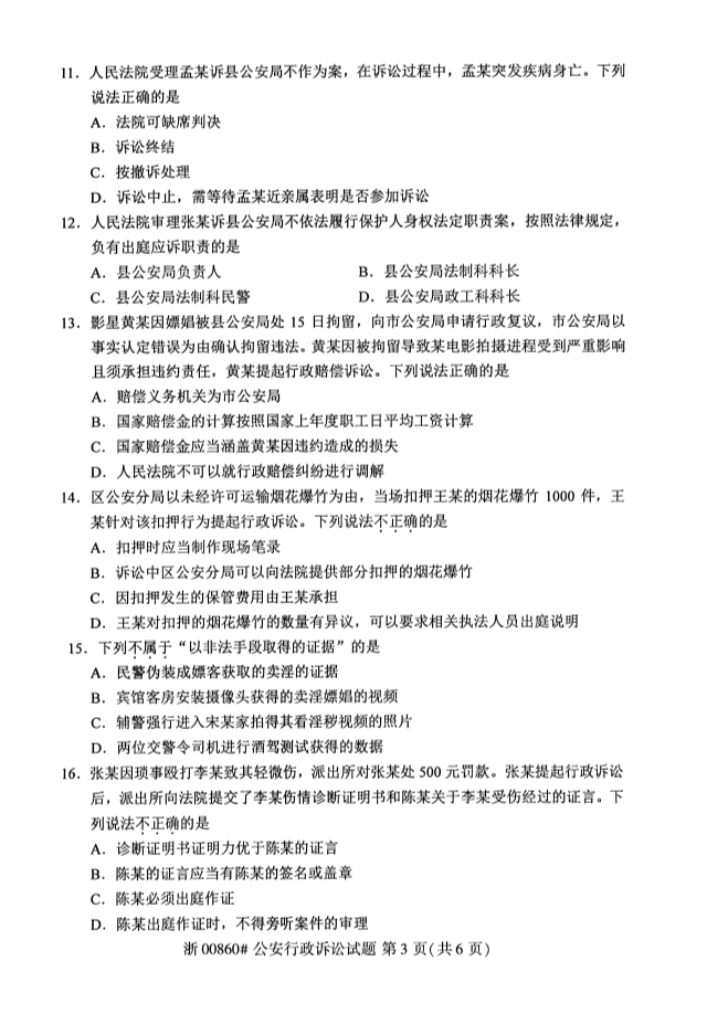
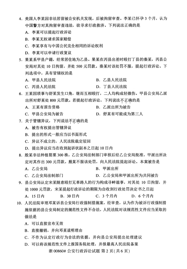
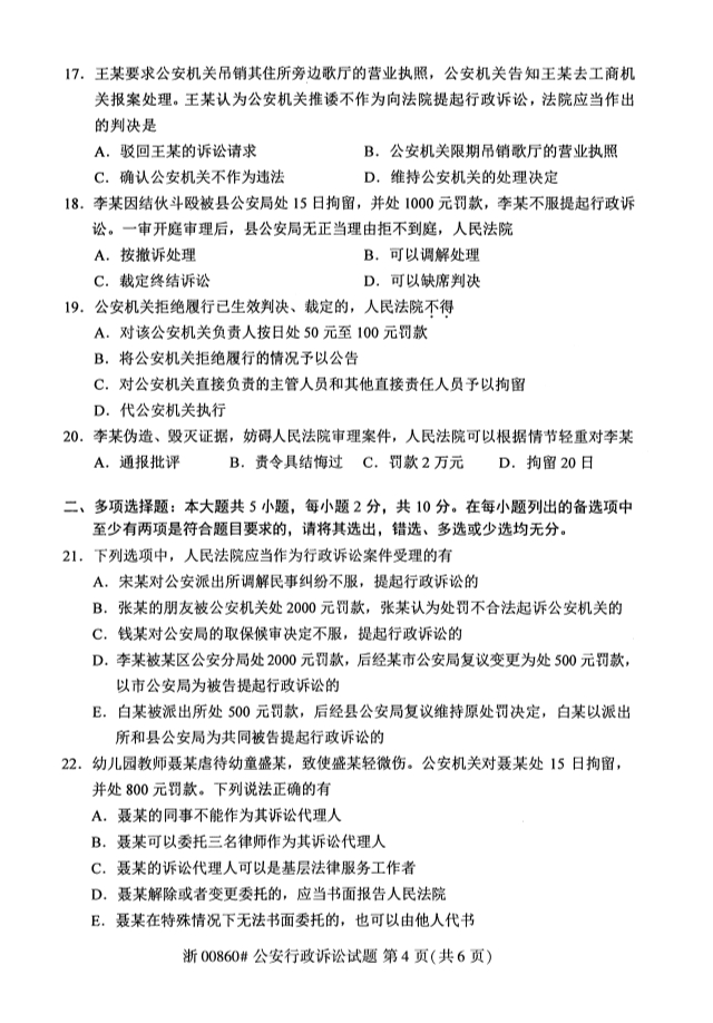
    2019年10月全国自考公安行政诉讼真题

    2019-12-06 14:05:13   来源:其它    点击:   
    自考在线学习 +问答
       






    辽宁自考培训报名预约

    我已阅读并同意《用户隐私条款》

    上一篇:2019年10月全国自考工作分析真题
    下一篇:2019年10月全国自考公务员制度真题

    扫一扫加入微信交流群

    与其他自考生一起互动、学习探讨,提升自己。

    扫一扫关注微信公众号

    随时获取自考信息以及各类学习资料、学习方法、教程。